北京时间2025年12月27日消息。近日,中国女篮12月份“特训营”的最新画面出炉,这期集训的人员同样相对较少,只有9人,国家队球员2人,张子宇和张茹,另外还包括蒋紫涵、李星诺等。

整体来看,过去的两个奥运周期,中国女篮的表现和成绩都不错。2020东京奥运周期拿到了雅加达亚运会冠军,拿到了奥运会第五名成绩。2024巴黎奥运周期,斩获了2022世界杯亚军,2023亚洲杯+亚运会冠军。尽管巴黎奥运未能出线,但是两个周期里,球员和教练的努力都是有目共睹的。
巴黎奥运之后的半年时间里,国家队没有集结,球员进行休息、调整和准备新的联赛。来到今年2月,中国篮协官宣:宫鲁鸣成为中国女篮主教练。随即,宫指导就宣布了第一期短训营的名单——另一边的中国男篮,主教练郭士强也进行了男篮短训营。

第一期短训营,身高2米26的大中锋张子宇就入选其中。宫鲁鸣指导曾经感慨:我们拥有三大世界级中锋。——这一年下来,张子宇一直得到宫鲁鸣的点拨和培养,韩旭兢兢业业,李月汝则在海外提高自己。第一期短训营8人,具体名单如下:

随后联赛进一步进行,内蒙古、山西队出局后,国家队又补充了李缘、张茹、潘臻琦、翟若云等球员,进入到短训营。

等到总决赛结束,广东东莞女篮斩获冠军,国家队公布了28人名单,其中也包括李梦。不过李梦经过一段时间的训练后,就自行脱队训练了。到了7月的深圳亚洲杯,李梦也没有回归,中国队最终遗憾的输给日本,无缘决赛,拿到了铜牌。

亚洲杯之后,中国女篮又抓紧时间,趁着全运会开始前的8月底到9月,再进行了一次集训,并且打了两场热身赛。宫鲁鸣指导对于球员的训练要求非常高,既包括战术演练,同时还有“万次投篮”计划,且这次集训,增加了球员跑动时的投篮,而不是此前的固定位置投篮。

全运会后,新赛季的WCBA女篮开始,张子宇也正式成为山东女篮的一员。而国内一些球员选择留洋,包括韩旭、李梦等!国内联赛的格局发展,东莞女篮连战连捷,排名榜首,而四川女篮经历了过去几个赛季的辉煌,目前处于调整期。
来到12月,宫鲁鸣指导再次进行了一次短训营,具体名单如下:

对于中国队来说,东京+巴黎两个奥运周期的黄金一代球员,半数都是1998年以前出生的球员,包括李梦、王思雨、杨力维、黄思静等,年龄因素可能会逐渐淡出2028洛杉矶奥运周期。现阶段需要尽快培养1998年以后的球员,而这批球员需要更多的训练和比赛来提高实力。

明年3月,女篮世界杯预选赛就将打响,中国队将去往武汉参赛。经过2025年一整年的训练、比赛,期待中国队在2026年能够打出好成绩。

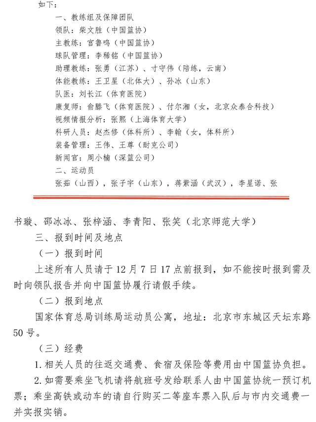
本次特训营时间为:2025年12月7日到12月31日。
2026年3月4日、3月6日,中国女篮将和巴西女篮进行两场热身赛。
2026年3月11日到3月17日,中国女篮将在武汉参加世界杯预选赛。
本文标签:宫鲁鸣 亚洲杯 奥运会 全运会 亚运会 张子宇 中国女篮
上一条:广东险胜山东!赛后数据一目了然,不是萨林杰,最大功臣是他
下一条:返回列表
相关内容:
- 斯内德谈2010年金球奖:梅西是当年的世界最佳,但我则更成功
- 快船119-103逆转开拓者迎3连胜,哈登34+6,伦纳德28+8+6,大洛9记三分
- 中国女篮“特训营”最新画面出炉:2米26张子宇领衔,宫鲁鸣带队
- 广东险胜山东!赛后数据一目了然,不是萨林杰,最大功臣是他
- 战广东,山东男篮5名后卫轮番上场,全场比赛居然一分没得
- NBA最新排名!东部第一三队大爆冷,一队甩开勇士,快船看到希望
- 快船天亮?大洛9记三分创多项神迹比肩库里 小卡:目标是多进三分
- 9记三分!哈登人傻了!快船19-1大逆转!
- 广东队绝对核心!媒体发出徐杰本赛季数据情况 杜锋得给他减压
- 广东艰难逆袭山东守住不败:6连胜背后细节与隐忧
- WCBA冲突事件,篮协零容忍,后续发展会如何
- 哈登34+6,快船完胜开拓者!小卡创NBA历史第1神迹,大洛9记3分
- 神兵天降!大洛狂飙9三分!快船赛季首次3连胜,哈登小卡轰62分
- 广东客场挑战山西!缺兵少将恐遭赛季首败,CCTV5直播
- 战山东,徐杰延续高光表现,球迷纷纷喊话郭士强:这还不用吗
- 2025年12月27日 NBL常规赛 上海玄鸟 98 - 90 湖北文旅 全场集锦
- 2025年12月27日 NBL常规赛 焦作文旅 96 - 86 贵州猛龙 全场集锦
- 2025年12月20日 山东力克北控 珀塞尔27+5 陈林坚18分 里勒30分
- 2025年12月20日 辽宁力克宁波 付豪16+10 王岚嵚12+5 威尔斯26分
- 2025年12月20日 吉林力克新疆 姜伟泽19+8 西尔扎提21分&最后时刻接连犯错
- 2025年12月20日 浙江6人上双末节一波力克福建止3连败 刘泽一15+7 李悦洲12分
- 2025年12月20日 四川三分20中1惨败同曦遭开季4连败!马内克18+10 赵柏清16+6
- 2025年12月20日 12月20日WCBA常规赛 山西女篮 78 - 74 四川女篮 全场集锦
- 2025年12月20日 NBL常规赛揭幕战-刁展望17分 香港金牛轻取贵州猛龙
- 2025年12月20日 北京击败深圳迎4连胜 陈盈骏18分 周琦&赵睿均9分 贺希宁27+5
- 2025年12月20日 爱德华兹关键3分1板1帽1断 森林狼力克雷霆 亚历山大35+5+7
- 2025年12月20日 绿军末节10记三分扑灭热火 怀特33+5+6 布朗30+9+7 韦尔24+14
- 2025年12月20日 公牛7人上双送骑士3连败 武切维奇24+15 加兰35+8 米切尔缺阵
- 2025年12月20日 76人终结尼克斯6连胜 埃奇库姆23分 马克西30+8 布伦森22中7
- 2025年12月20日 马刺大胜老鹰迎5连胜 文班26+12 瓦塞尔18+7 约翰逊17+11+6
- 2025年12月20日CBA常规赛 山东 - 北控 全场录像
- 2025年12月20日CBA常规赛 辽宁 - 宁波 全场录像
- 2025年12月20日CBA常规赛 吉林 - 新疆 全场录像
- 2025年12月20日CBA常规赛 浙江 - 福建 全场录像
- 2025年12月20日CBA常规赛 四川 - 同曦 全场录像
- 2025年12月20日NBL常规赛揭幕战 贵州猛龙 - 香港金牛 全场录像
- 2025年12月20日CBA常规赛 北京 - 深圳 全场录像
- 2025年12月20日NBA常规赛 雷霆 - 森林狼 全场录像
- 2025年12月15日CBA常规赛 青岛 - 四川 全场录像
- 2025年12月15日CBA常规赛 辽宁 - 广厦 全场录像
- 2025年12月15日CBA常规赛 北京 - 新疆 全场录像
- 2025年12月15日NBA常规赛 鹈鹕 - 公牛 全场录像
- 2025年12月11日NBA杯1/4决赛 太阳 - 雷霆 全场录像
- 2025年11月27日NBA杯小组赛西部A组 太阳 - 国王 全场录像
- 2025年11月27日NBA杯小组赛东部C组 雄鹿 - 热火 全场录像
- 快船119-103逆转开拓者迎3连胜,哈登34+6,伦纳德28+8+6,大洛9记三分
- 中国女篮“特训营”最新画面出炉:2米26张子宇领衔,宫鲁鸣带队
- 广东险胜山东!赛后数据一目了然,不是萨林杰,最大功臣是他
- 战广东,山东男篮5名后卫轮番上场,全场比赛居然一分没得
- NBA最新排名!东部第一三队大爆冷,一队甩开勇士,快船看到希望
- 快船天亮?大洛9记三分创多项神迹比肩库里 小卡:目标是多进三分
- 9记三分!哈登人傻了!快船19-1大逆转!
- 广东队绝对核心!媒体发出徐杰本赛季数据情况 杜锋得给他减压
- 广东艰难逆袭山东守住不败:6连胜背后细节与隐忧
- WCBA冲突事件,篮协零容忍,后续发展会如何
- 哈登34+6,快船完胜开拓者!小卡创NBA历史第1神迹,大洛9记3分
- 神兵天降!大洛狂飙9三分!快船赛季首次3连胜,哈登小卡轰62分
- 广东客场挑战山西!缺兵少将恐遭赛季首败,CCTV5直播
- 战山东,徐杰延续高光表现,球迷纷纷喊话郭士强:这还不用吗
- 就在刚才,CBA爆大冷!垫底队迎赛季首胜,告别5连败,开心如过年